【雙眼皮手術怎麼選?割還是縫?】一次搞懂手術差異、適合對象與效果解析




雙眼皮手術怎麼選?割還是縫?
一次搞懂手術差異、適合對象與效果解析
想做雙眼皮手術,卻遲遲無法決定「割」還是「縫」?雖然兩者相似,實際上在手術方式、恢復期、適應對象、效果持久性等方面都有明顯差異。本篇將由整形外科蔡宗岳醫師帶你一次搞懂兩者差異,幫助你做出最適合自己的選擇!
一、縫雙眼皮|適合對象與手術說明
縫雙眼皮屬於微創手術,不需切開皮膚,透過縫線在眼皮內部固定出雙眼皮摺痕,打造自然且疤痕極少的線條。手術時間短、恢復期快,是許多年輕族群的首選。
適合對象
- 年輕、皮膚緊緻、眼皮彈性佳者
- 無眼皮鬆弛或明顯泡泡眼
- 黑眼珠露出量正常(無提眼瞼肌無力)
- 第一次嘗試手術,希望無明顯疤痕者
手術說明:手術時間約 1 小時,不需拆線,腫脹期約 5~7 天。術後 1 週可上妝,對上班族與學生非常友善。
二、割雙眼皮|適合對象與手術說明
割雙眼皮屬於切開式手術,可同時處理多餘脂肪、眼皮鬆弛,甚至調整提眼瞼肌,適合追求穩定長效與改善結構問題的族群。
適合對象
- 眼皮明顯鬆弛或下垂(常見於熟齡者)
- 眼皮脂肪肥厚(泡泡眼)
- 黑眼珠露出量不足(提眼瞼肌無力)
- 曾接受過手術但效果不佳,需要重修者
手術說明:時間約 3~5 小時,可進行組織修整與脂肪切除。術後初期腫脹約 7~14 天,完全自然約需 2~3 個月。
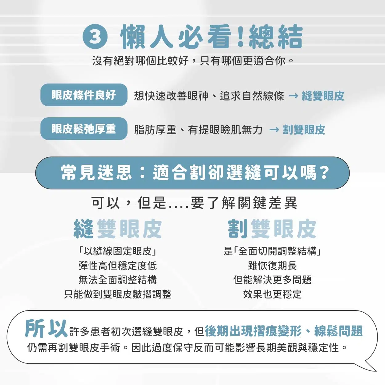
三、結論:割比較好?還是縫比較好?
其實,沒有絕對哪個比較好,只有「哪個更適合你」。您可以參考下表進行初步評估:
| 項目 | 縫雙眼皮 | 割雙眼皮 |
|---|---|---|
| 手術特性 | 微創、線條自然 | 結構調整、效果長久 |
| 恢復期 | 快(約 1 週) | 較長(約 2-4 週) |
| 穩定度 | 可能隨時間變淺 | 穩定持久 |
常見迷思:適合割卻選縫可以嗎?
可以,但必須了解:縫雙眼皮僅是「固定」,無法全面調整結構。若眼皮過厚卻堅持用縫的,後期可能出現摺痕變形或線鬆問題。蔡宗岳醫師主張量身打造,過度保守反而可能影響長期的美感與穩定性。
無論選擇哪一種手術,術前的精密評估與溝通絕對是關鍵。讓專業眼整形醫師為您守護靈魂之窗。
立即預約諮詢